Zobi

UX and UI Design
Zobi App

Client: Zobi
Project: ios & android App
Role: UX/UI Designer

Zobi had as main objective raise awareness to Cyber security threats and to provide tools for users and their households to be better protected.

  • Mobile Design
  • Sketch
  • Wireframes & Prototype
  • Invision
  • A/B & User testing
  • User journeys
  • User Stories
  • Usability Evaluation
  • Personas
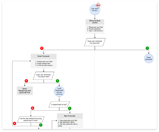
  • Flow Diagrams

Zobi asked me do define and design the user experience for a mobile app that a user could use to check and get live updates on his exposure to cyber security breaches.

The main requirements were that it should be easy to access and use and that also provided a component in education and awareness for cyber security threats.

Zobi App

Problem/challenge

Problem:

Many internet users don’t have enough information about their exposure to cyber security threats and data breaches. Zobi wanted to create a tool to scan for data breaches that could be used by everyone independently of their technology knowledge.

The market already had tools that allowed to scan a user email against security threats but there were mainly used by tech savvy users and none of them had the educational component or allowed to scan more than one email and to extend the use of the app to other people on the user’s household.

Challenges:

The biggest challenge during the project was to understand what features would be relevant and how to create a user experience focused on an educational/awareness component with a clear message that could be understood by everyone despite of their tech skills.

User journey

The main goal was to provide a tool that was easy to use and accessible to all users independently of their tech knowledge. A tool that allowed users to easily scan their email for data breaches and receive recommendations on how he should proceed based on the scan results.

The app also has as an objective to raise awareness and educate the user about cyber security, keeping the user informed about their risks, how to minimize them and how to react in case of a cybersecurity breach exposure.

To be able to define an efficient journey, it was necessary to do some user research to learn more about the user and their behaviour when it comes to being protected online. With all the information gathered on the research, I’ve defined the main problems, goals, user stories, scenarios, user flows and solutions.

Zobi App
Zobi App

Raising awareness for Cyber security

The awareness for cybersecurity risks is present throughout the user journey and it starts from the way that users register into the app - the user is asked to define a passphrase to securely register into the app instead of using a password and it was provided information explaining the benefits of using a passphrase.

Once the user define is passphrase, a pop up will be displayed to inform the users how secure is his passphrase. The same strategy was used on the passcode set up to allow user to easily and securely login into the app, explaining why he has been asked to define a passcode.

After the email scan against to data breaches, the user is redirected to a screen where is he informed of potential data breaches on his email and information on how he should proceed next are also provided.

Zobi App

Scan & recomendations

The focus of the app is on the scan feature, where the user can scan his email against data breaches. After scan, the user will receive the scan results with the indication of breaches and organized by severity levels with information on how they should proceed next to get more protection online.

Design process

The project started with extensive research – on a user, product, and industry level. The main objectives of the research were to understand the user problems and also the viability of the app in terms of the market. A variety of quantitative and qualitative research methods were used, and a big part of the research was based on speaking with potential users.

Once the research was completed, I’ve started to analyse all the information and starting to define the features, requirements, and user journey. I’ve also started creating some sketches of hypothesis to evaluate with business, product, and development teams.

I’ve also created wireframes and low-fidelity prototypes and tested them with potential users to evaluate the design hypotheses as well as to validate assumptions and ideas before start working on the UI design and development teams.

View all Projects